Упр.848 ГДЗ Никольский Потапов 9 класс (Алгебра)

Решение #1

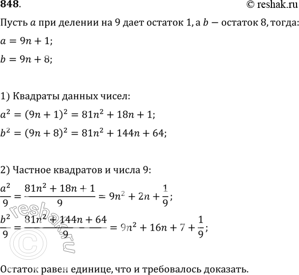
Изображение 848. Докажите, что если некоторое число при делении на 9 даёт остаток 1 или 8, то квадрат этого числа при делении на 9 даёт остаток...

Рассмотрим вариант решения задания из учебника Никольский, Потапов 9 класс, Просвещение:
848. Докажите, что если некоторое число при делении на 9 даёт остаток 1 или 8, то квадрат этого числа при делении на 9 даёт остаток 1.
*Цитирирование задания со ссылкой на учебник производится исключительно в учебных целях для лучшего понимания разбора решения задания.
*размещая тексты в комментариях ниже, вы автоматически соглашаетесь с пользовательским соглашением