Упр.65 ГДЗ Никольский Потапов 9 класс (Алгебра)

Решение #1

Изображение 65.а) |x+2|>3б) |x+1|>4в) |x+5|>-5 г)...

Решение #2

Изображение 65.а) |x+2|>3б) |x+1|>4в) |x+5|>-5 г)...
Дополнительное изображение

Рассмотрим вариант решения задания из учебника Никольский, Потапов 9 класс, Просвещение:
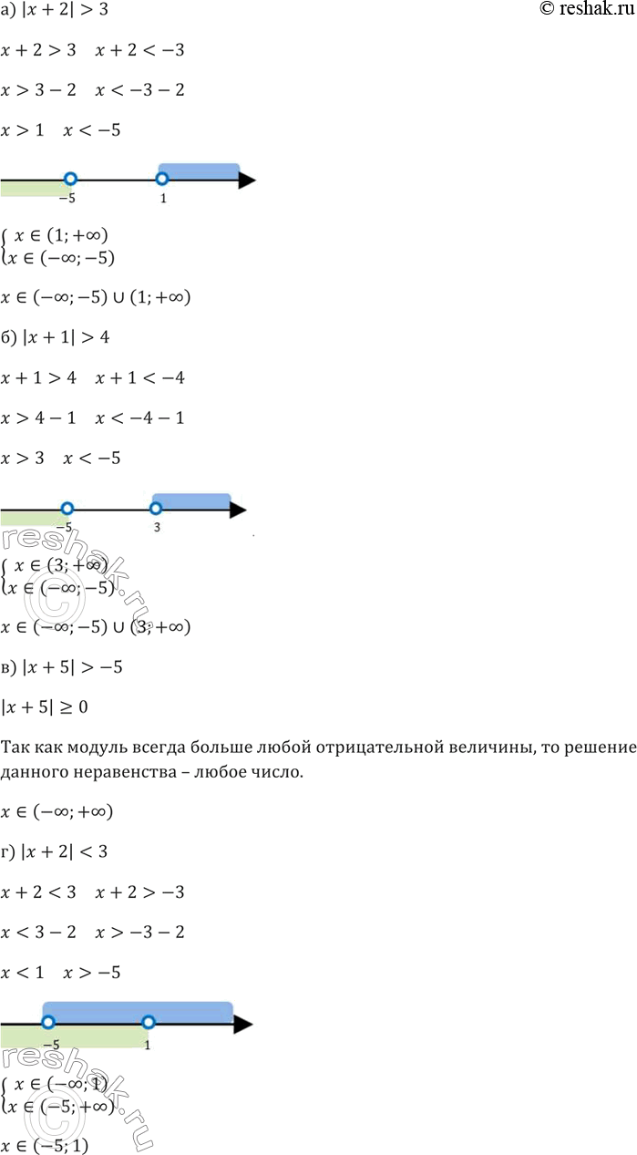
65.
а) |x+2|>3
б) |x+1|>4
в) |x+5|>-5
г) |x+2|<3
д) |x+1|<4
е) |x+3|<-5
*Цитирирование задания со ссылкой на учебник производится исключительно в учебных целях для лучшего понимания разбора решения задания.
*размещая тексты в комментариях ниже, вы автоматически соглашаетесь с пользовательским соглашением