Упр.13.18 ГДЗ Никольский Потапов 11 класс (Алгебра)
Решение #1

Рассмотрим вариант решения задания из учебника Никольский, Потапов 11 класс, Просвещение:
Решите неравенство (13.18—13.20):
13.18 а) x2 - пиx + пи2/4 <=3sinx-3;
б) -x2+2пиx - пи2 >=2cosx + 2;
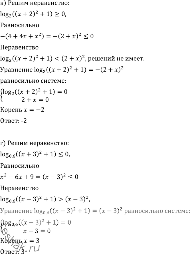
в) log2(x2+4x+5) <=-4-4x-x2;
г) log0,6(x2-6x+10) >=x2-6x+9.
*размещая тексты в комментариях ниже, вы автоматически соглашаетесь с пользовательским соглашением