Упр.10.37 ГДЗ Никольский Потапов 11 класс (Алгебра)
Решение #1

Рассмотрим вариант решения задания из учебника Никольский, Потапов 11 класс, Просвещение:
10.37 а) lg(x-1) + корень (9-x2) = lg(x-1) + корень (x+5);
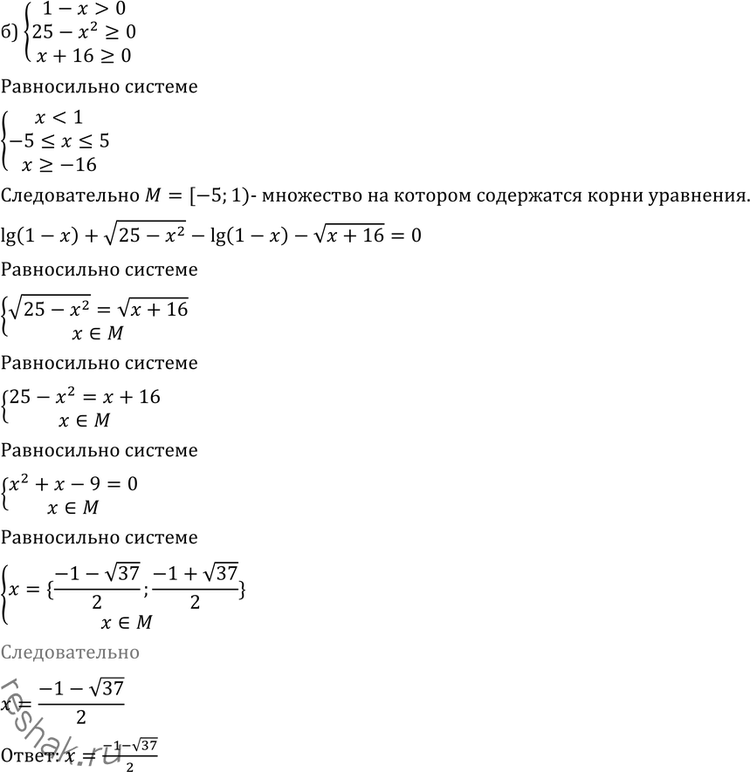
б) lg(1-x) + корень (25-x2) = lg(1-x) + корень (x+16).
*размещая тексты в комментариях ниже, вы автоматически соглашаетесь с пользовательским соглашением